Lewati ke konten utama
Desa Lahumbo
Kabupaten Boalemo
Home
Profil
Berita
Layanan Pengaduan
Ajukan Surat
Cek Status Surat
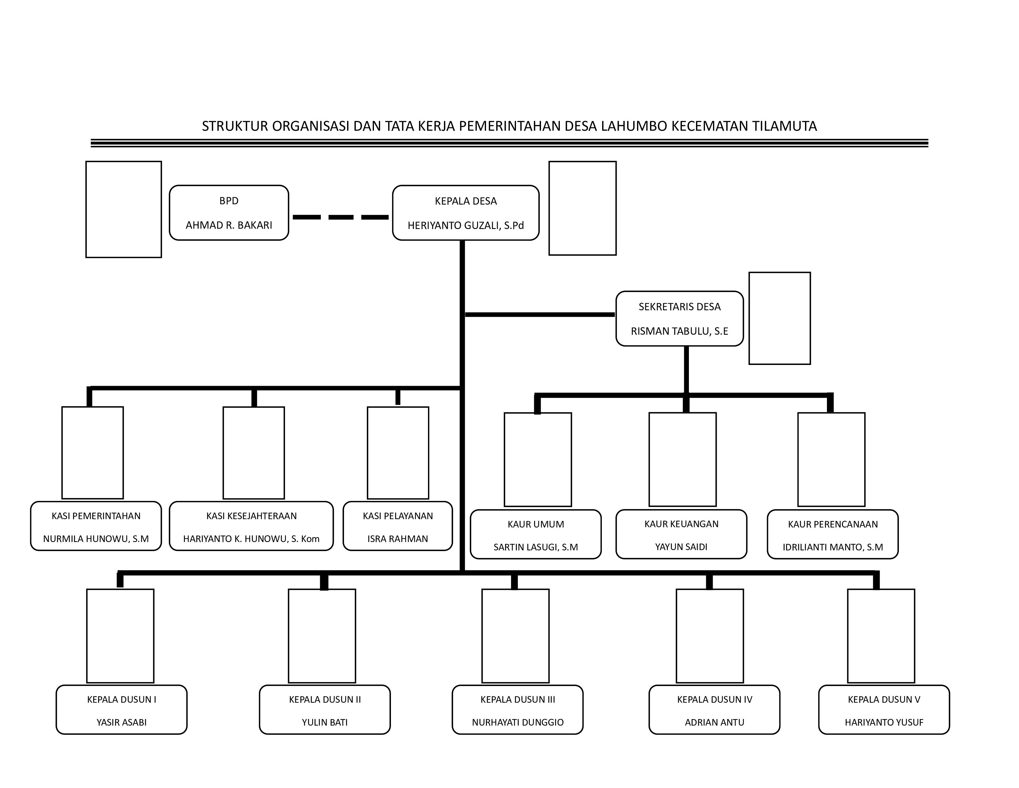
Struktur Aparat Desa Lahumbo
Berikut susunan aparat Desa Lahumbo Kecamatan Tilamuta.
▲